新北市永和區秀朗國民小學附設幼兒園

招收年齡3足歲至入國小前幼兒;班級數10班,核定招收300名;電話(02)2942-0451#5701;地址:新北市永和區民權里1鄰得和路202號

網站分頁設定

  • 秀朗報報
  • 本園簡介
  • 幼兒園師資
  • 環境介紹
  • 收費及退費標準
  • 教保園地
  • 幼兒園分機
  • 活動照片

2020年1月17日 星期五

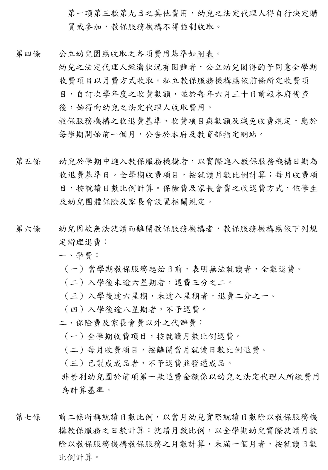
108學年度第2學期新北市永和區秀朗國小附設幼兒園收費及退費標準

本園收費基準依據新北市教保服務機構收費及退費標準辦理









於 下午3:33
以電子郵件傳送這篇文章BlogThis!分享至 X分享至 Facebook分享到 Pinterest
較新的文章 較舊的文章 首頁

關於秀朗附幼

我的相片
新北市永和區秀朗國民小學附設幼兒園
混齡編班,主題課程教學,生師比28:2
檢視我的完整簡介

活動行事曆

文章分類

收退費 防疫 招生 表演 政策宣導 施工 活動 校外教學 畢業典禮 開學通知 補助款 編班 衛生保健 課後留園

歷史文章

  • ►  2026 (9)
    • ►  5月 (1)
    • ►  4月 (1)
    • ►  3月 (3)
    • ►  2月 (1)
    • ►  1月 (3)
  • ►  2025 (20)
    • ►  12月 (2)
    • ►  11月 (1)
    • ►  10月 (2)
    • ►  9月 (2)
    • ►  8月 (4)
    • ►  7月 (3)
    • ►  6月 (3)
    • ►  4月 (1)
    • ►  2月 (1)
    • ►  1月 (1)
  • ►  2024 (14)
    • ►  11月 (1)
    • ►  10月 (1)
    • ►  9月 (1)
    • ►  8月 (1)
    • ►  7月 (2)
    • ►  6月 (4)
    • ►  5月 (1)
    • ►  1月 (3)
  • ►  2023 (14)
    • ►  12月 (2)
    • ►  11月 (1)
    • ►  9月 (2)
    • ►  8月 (2)
    • ►  7月 (1)
    • ►  6月 (3)
    • ►  5月 (1)
    • ►  4月 (1)
    • ►  2月 (1)
  • ►  2022 (21)
    • ►  12月 (1)
    • ►  11月 (1)
    • ►  10月 (1)
    • ►  9月 (2)
    • ►  8月 (2)
    • ►  7月 (5)
    • ►  6月 (3)
    • ►  4月 (2)
    • ►  3月 (1)
    • ►  2月 (1)
    • ►  1月 (2)
  • ►  2021 (34)
    • ►  12月 (1)
    • ►  11月 (2)
    • ►  9月 (3)
    • ►  8月 (3)
    • ►  7月 (1)
    • ►  6月 (7)
    • ►  5月 (9)
    • ►  4月 (2)
    • ►  2月 (5)
    • ►  1月 (1)
  • ▼  2020 (34)
    • ►  11月 (2)
    • ►  10月 (2)
    • ►  9月 (2)
    • ►  8月 (4)
    • ►  7月 (3)
    • ►  6月 (2)
    • ►  5月 (7)
    • ►  4月 (1)
    • ►  3月 (3)
    • ►  2月 (4)
    • ▼  1月 (4)
      • 武漢肺炎防疫宣導
      • 108學年度第2學期新北市永和區秀朗國小附設幼兒園收費及退費標準
      • 109年2月15日補課事宜通知
      • 門禁管理公告
  • ►  2019 (26)
    • ►  12月 (4)
    • ►  11月 (3)
    • ►  10月 (4)
    • ►  9月 (2)
    • ►  8月 (2)
    • ►  7月 (1)
    • ►  6月 (5)
    • ►  5月 (4)
    • ►  4月 (1)
  • ►  2018 (2)
    • ►  12月 (1)
    • ►  6月 (1)

好站連結

  • 新北學Bar
  • 新北市幼兒教育資源網
  • 新北市永和區秀朗國小
  • 全國教保資訊網
  • 臺灣母語專區
  • 校園食材登錄平臺
  • 文化部-兒童文化館
  • 台灣雲端書庫
  • 親子天下

總網頁瀏覽量

版權所有為秀朗國小附設幼兒園. 輕柔雅緻主題. 主題圖片來源:UteHil. 技術提供:Blogger.